近日,上海科技大学物质科学与技术学院李健课题组在细胞裂解液中首次重构了体外中心法则系统,不仅为理解生命基本机制提供了新平台,也为人工细胞的设计与构建奠定了重要基础。相关成果在线发表于国际学术期刊《自然·通讯》(Nature Communications)。
在自然生物系统(细胞)中,所有生命过程的核心依赖于分子生物学的中心法则(central dogma),即遗传信息从DNA复制(replication)到RNA转录(transcription),再到蛋白质翻译(translation)的流动。这一体系确保了基因组的稳定性、表达的调控以及细胞功能的执行。因此,在体外环境中重构中心法则,是构建人工生命系统的重要步骤。
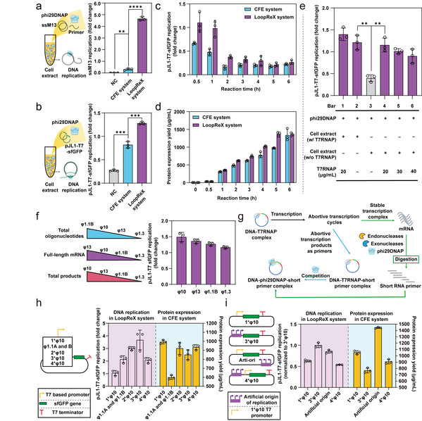
研究首先设计构建了包括DNA复制、基因表达和人工拟核在内的三个关键模块,通过整合实现基因复制-转录-翻译过程的偶联,完成了体外中心法则系统的构筑(图1)。随后利用机器学习、模型构建预测等技术对反应体系中所涉及的诸多关键成份及变量因素进行全面优化,综合考虑DNA复制和基因表达的协同效应,获得了高性能的体外中心法则系统。最后利用人工拟核实现了对基因模板的保护和循环利用,证明了该体外中心法则系统的可迭代性及其在人工代谢通路重构等方面的应用潜力。

图1 在细胞裂解液中重构体外中心法则系统。
本研究构建的体外中心法则系统为人工生命或人工细胞构建提供了新的平台,有助于模拟生命的起源与演化,为基础生命科学研究提供新的实验手段。该系统能拓展合成生物学的应用,通过优化DNA复制和蛋白表达过程,使体外遗传信息/基因回路更加稳定,可用于构建更复杂的合成生物系统,重建人工代谢网络,也为无细胞蛋白生产和生物催化/合成提供了更高效的平台。
上海科技大学物质科学与技术学院李健课题组博士生郑霄为论文第一作者,上海科技大学李健教授和复旦大学凌盛杰为共同通讯作者,上海科技大学为第一完成单位,先进医用材料与医疗器械全国重点实验室和上海临床研究中心为论文共同完成单位。
论文标题:Reconstituting transcription–translation-coupled DNA replication within complex in vitro biological systems
