近日,上海科技大学生命科学与技术学院席莹课题组的研究成果以“Mitophagy promotes lung repair and regeneration by restoring epithelial metabolic fitness” 为题发表于《自然-通讯》(Nature Communications),揭示了线粒体自噬在肺损伤修复中的关键作用,并创新性提出靶向抑制线粒体去泛素化酶USP30,有望为急慢性肺泡损伤相关疾病提供全新干预策略。

急慢性肺损伤导致的呼吸系统疾病对人类健康构成重大威胁,以特发性肺纤维化(Idiopathic Pulmonary Fibrosis,IPF)为例,患者生存率低,目前获批的三个药物只能减缓疾病进展,肺移植是唯一可能的治愈手段。而病毒性肺炎的治疗通常侧重于抗病毒感染,缺乏针对肺组织损伤修复的干预策略。寻找新型干预靶点已成为损伤相关肺泡疾病研究中的迫切方向。肺泡Ⅱ型上皮细胞(alveolar type II cells, AT2)作为肺泡区域的干细胞,对肺泡稳态维持和肺损伤修复至关重要。既往研究发现,AT2细胞中的线粒体功能失常与多种肺部疾病密切相关,但线粒体稳态能否影响肺损伤修复过程,仍缺乏系统认识。
本研究发现,增强AT2细胞的线粒体自噬,可恢复受损上皮细胞的线粒体代谢,减少损伤后AT2细胞凋亡并增强其干细胞活性,从而促进肺泡再生修复。研究通过全身或AT2细胞特异性敲除线粒体去泛素化酶Usp30,或药物靶向抑制USP30,可显著缓解小鼠肺纤维化和流感病毒性肺炎,提示USP30可能成为损伤相关肺泡疾病干预的新靶点。
团队首先分析了公开的人类肺纤维化组织的转录组数据,发现纤维化肺组织中氧化磷酸化、线粒体呼吸及线粒体自噬相关的通路显著下调,其中以上皮细胞中的变化最为明显。进一步研究发现,在博来霉素诱导的肺纤维化模型中,线粒体自噬负调控因子Usp30缺失,可以提高肺组织中的线粒体自噬水平,并显著减轻肺组织纤维化程度,降低胶原沉积和成肌成纤维细胞积累。

图1H-1I:Usp30敲除减轻小鼠肺纤维化水平

图1M:Usp30敲除提高肺组织线粒体自噬水平
机制研究显示,Usp30缺失能够显著改善AT2细胞的线粒体功能,提高基础呼吸水平、最大呼吸能力和ATP生成能力,体外培养的AT2细胞及损伤肺组织检测均表明,Usp30缺失可显著减少损伤诱导的细胞凋亡。Usp30缺失降低了凋亡关键调控分子VDAC1的蛋白水平,在人类IPF肺组织中,USP30及其底物VDAC1的表达均明显升高,提示USP30-VDAC1轴可能在人肺纤维化进程中发挥作用。
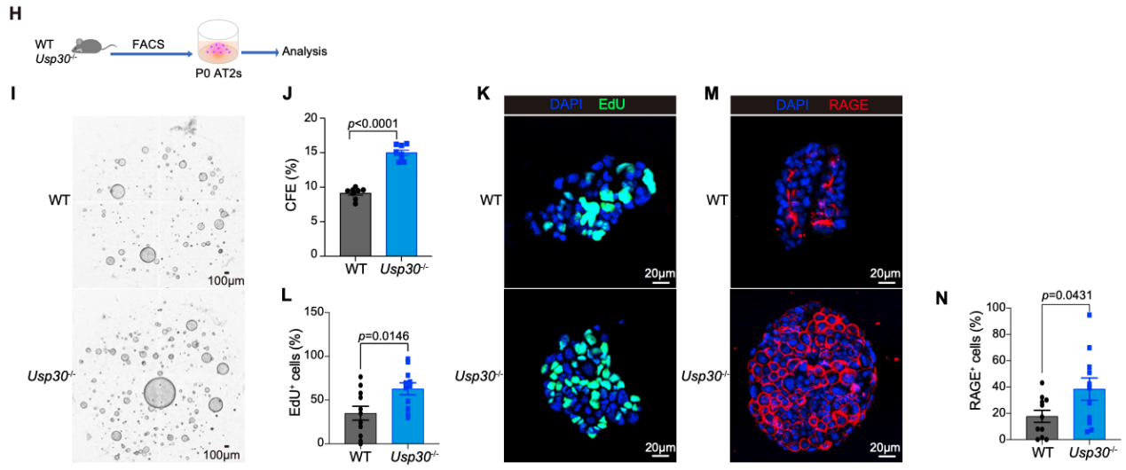
除减轻损伤外,Usp30缺失还显著增强了AT2细胞的干细胞活性。类器官培养和体内实验结果均显示,Usp30缺失可提高AT2细胞增殖水平,促进其向 AT1细胞分化,从而增强肺泡再生。进一步研究发现,Usp30缺失可促进受损线粒体清除,恢复氧化磷酸化,并诱导短暂、适度的线粒体活性氧升高,为AT2 细胞增殖提供支持。

图2A-2C:Usp30敲除改善AT2细胞线粒体功能并减轻细胞凋亡水平

图2H-2N:Usp30敲除增强AT2细胞干细胞活性
值得注意的是,这一保护作用并不限于慢性纤维化模型。在H1N1流感病毒感染模型中,Usp30缺失同样可促进肺功能恢复,减轻组织损伤并增强上皮再生修复。研究进一步证明,AT2细胞特异性 Usp30缺失也可以在肺纤维化和流感肺炎模型中再现上述保护效应。与此同时,USP30小分子抑制剂MF094也表现出类似作用,能够显著缓解肺纤维化和流感病毒性肺炎,显示出良好的转化潜力。
该工作揭示了线粒体自噬在肺损伤后再生修复过程中的重要作用,提出靶向USP30是增强线粒体自噬、恢复上皮细胞代谢稳态、从而治疗慢性和急性肺泡损伤类疾病的潜在策略,为特发性肺纤维化、病毒性肺炎等疾病的治疗提供了新的理论依据。
上海科技大学生命科学与技术学院席莹课题组博士研究生吴佩为论文第一作者,课题组陈佳薇、刘莉、王萍、宦霞娟等参与了该研究。上海科技大学席莹教授为论文通讯作者。上海科技大学为论文第一完成单位。
论文DOI:10.1038/s41467-026-71728-x
